SpringBoot 启动过程分析
SpringBoot 启动过程分析

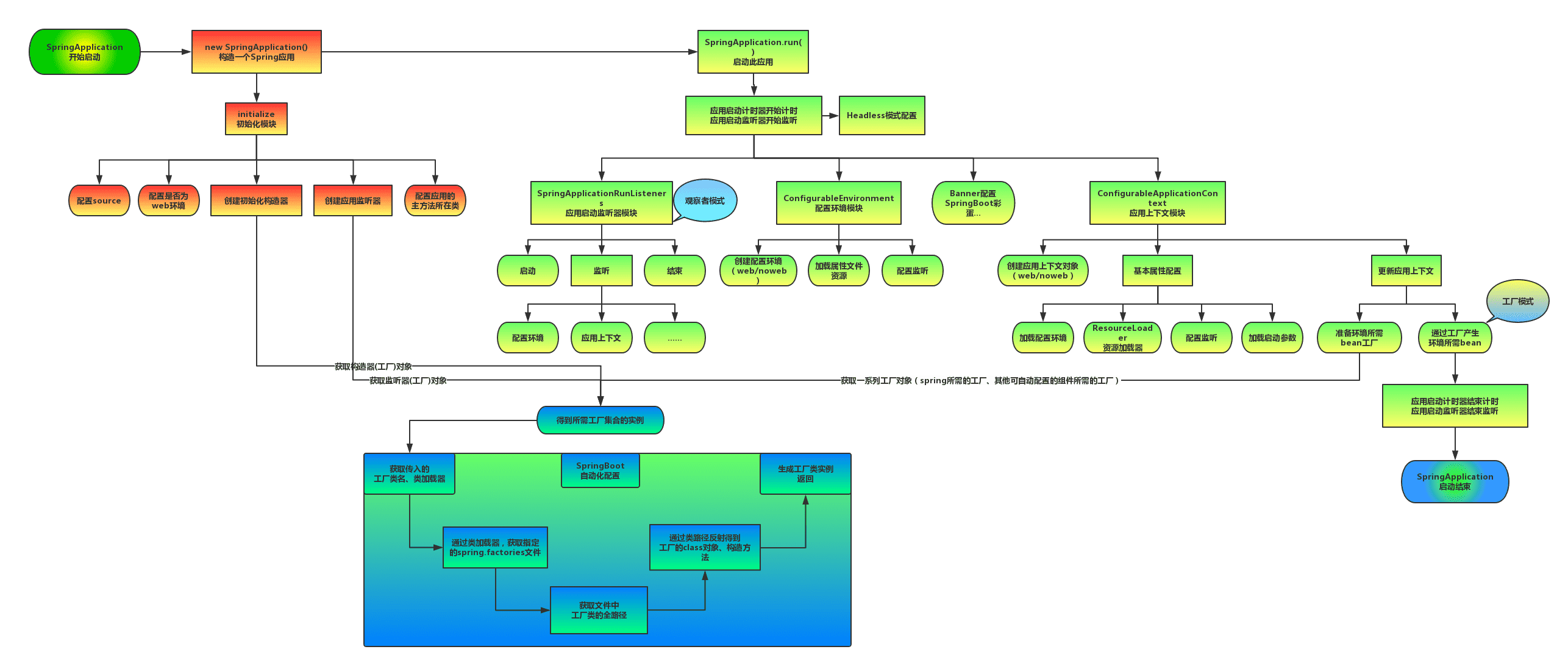
总览
启动流程主要分为三个部分:
- 第一部分进行
SpringApplication的初始化模块,配置一些基本的环境变量、资源、构造器、监听器; - 第二部分实现了应用具体的启动方案
run方法,包括启动流程的监听模块、加载配置环境模块、及核心的创建上下文环境模块; - 第三部分是自动化配置模块,该模块作为springboot自动配置核心,在后面的分析中会详细讨论。在下面的启动程序中我们会串联起结构中的主要功能。
启动
每个SpringBoot程序都有一个主入口,也就是main方法,main里面调用SpringApplication.run()启动整个spring-boot程序,该方法所在类需要使用@SpringBootApplication注解,以及@ImportResource注解(if need)。
@SpringBootApplication包括三个注解,功能如下:
-
@EnableAutoConfiguration:SpringBoot根据应用所声明的依赖来对Spring框架进行自动配置; -
@SpringBootConfiguration(内部为@Configuration):被标注的类等于在spring的XML配置文件中(applicationContext.xml),装配所有bean事务,提供了一个spring的上下文环境; -
@ComponentScan:组件扫描,可自动发现和装配Bean,默认扫描SpringApplication的run方法里的Booter.class所在的包路径下文件,所以最好将该启动类放到根包路径下。
run方法流程
SpringBoot启动类,首先进入run方法;
run方法中创建了一个SpringApplication实例,在该构造方法内,我们可以发现其调用了一个初始化的initialize方法,这里主要是为SpringApplication对象赋一些初值。

构造函数执行完毕后,我们回到run方法:

run方法做的事情:
-
创建了应用的监听器
SpringApplicationRunListeners并开始监听 -
加载SpringBoot配置环境(
ConfigurableEnvironment),如果是通过web容器发布,会加载StandardEnvironment,其最终也是继承了ConfigurableEnvironment,类图如下:
可以看出,
*Environment最终都实现了PropertyResolver接口,我们平时通过environment对象获取配置文件中指定Key对应的value方法时,就是调用了propertyResolver接口的getProperty方法。 -
配置环境(
Environment)加入到监听器对象中(SpringApplicationRunListeners) -
创建
run方法的返回对象:ConfigurableApplicationContext(应用配置上下文),我们可以看一下创建方法:![pic4]()
方法会先获取显式设置的应用上下文(
applicationContextClass),如果不存在,再加载默认的环境配置(通过是否是webenvironment判断),默认选择AnnotationConfigApplicationContext注解上下文(通过扫描所有注解类来加载bean),最后通过BeanUtils实例化上下文对象,并返回,ConfigurableApplicationContext类图如下:![pic5]()
主要看其继承的两个方向:
LifeCycle:生命周期类,定义了start启动、stop结束、isRunning是否运行中等生命周期空值方法ApplicationContext:应用上下文类,其主要继承了beanFactory(bean的工厂类) -
回到
run方法内,prepareContext方法将listeners、environment、applicationArguments、banner等重要组件与上下文对象关联; -
接下来的
refreshContext(context)方法(初始化方法如下)将是实现spring-boot-starter-*(mybatis、redis等)自动化配置的关键,包括spring.factories的加载,bean的实例化等核心工作。

配置结束后,Springboot做了一些基本的收尾工作,返回了应用环境上下文。回顾整体流程,Springboot的启动,主要创建了配置环境(environment)、事件监听(listeners)、应用上下文(``applicationContext`),并基于以上条件,在容器中开始实例化我们需要的Bean,至此,通过SpringBoot启动的程序已经构造完成,接下来我们来探讨自动化配置是如何实现。
自动化配置
之前的启动结构图中,我们注意到无论是应用初始化还是具体的执行过程,都调用了SpringBoot自动配置模块。
该配置模块的主要使用到了SpringFactoriesLoader,即Spring工厂加载器,该对象提供了loadFactoryNames方法,入参为factoryClass和classLoader,即需要传入上图中的工厂类名称和对应的类加载器,方法会根据指定的classLoader,加载该类加器搜索路径下的指定文件,即spring.factories文件,传入的工厂类为接口,而文件中对应的类则是接口的实现类,或最终作为实现类,所以文件中一般为如下图这种一对多的类名集合,获取到这些实现类的类名后,loadFactoryNames方法返回类名集合,方法调用方得到这些集合后,再通过反射获取这些类的类对象、构造方法,最终生成实例。

下图有助于我们形象理解自动配置流程,此处与springboot starter的原理相同。
mybatis-spring-boot-starter、spring-boot-starter-web等组件的META-INF文件下均含有spring.factories文件,自动配置模块中,SpringFactoriesLoader收集到文件中的类全名并返回一个类全名的数组,返回的类全名通过反射被实例化,就形成了具体的工厂实例,工厂实例来生成组件具体需要的bean。
之前我们提到了@EnableAutoConfiguration注解,其类图如下:

可以发现其最终实现了ImportSelector(选择器)和BeanClassLoaderAware(bean类加载器中间件),重点关注一下AutoConfigurationImportSelector的selectImports方法。

该方法在springboot启动流程——bean实例化前被执行,返回要实例化的类信息列表。我们知道,如果获取到类信息,spring自然可以通过类加载器将类加载到jvm中,现在我们已经通过spring-boot的starter依赖方式依赖了我们需要的组件,那么这些组建的类信息在select方法中也是可以被获取到的,不要急我们继续向下分析。

该方法中的getCandidateConfigurations方法,通过方法注释了解到,其返回一个自动配置类的类名列表,方法调用了loadFactoryNames方法,查看该方法:

在上面的代码可以看到自动配置器会跟根据传入的factoryClass.getName()到项目系统路径下所有的spring.factories文件中找到相应的key,从而加载里面的类。我们就选取这个mybatis-spring-boot-autoconfigure下的spring.factories文件。

进入
org.mybatis.spring.boot.autoconfigure.MybatisAutoConfiguration中,主要看一下类头:

发现@Spring的Configuration,俨然是一个通过注解标注的springBean,继续向下看,
-
@ConditionalOnClass({ SqlSessionFactory.class, SqlSessionFactoryBean.class})这个注解的意思是:当存在SqlSessionFactory.class,SqlSessionFactoryBean.class这两个类时才解析MybatisAutoConfiguration配置类,否则不解析这一个配置类,所以我们需要mybatis为我们返回会话对象,就必须有会话工厂相关类 -
@CondtionalOnBean(DataSource.class):只有处理已经被声明为bean的dataSource -
@ConditionalOnMissingBean(MapperFactoryBean.class):这个注解的意思是如果容器中不存在name指定的bean则创建bean注入,否则不执行(该类源码较长,篇幅限制不全粘贴)
以上配置可以保证sqlSessionFactory、sqlSessionTemplate、dataSource等mybatis所需的组件均可被自动配置,@Configuration注解已经提供了Spring的上下文环境,所以以上组件的配置方式与Spring启动时通过mybatis.xml文件进行配置起到一个效果。通过分析我们可以发现,只要一个基于SpringBoot项目的类路径下存在SqlSessionFactory.class, SqlSessionFactoryBean.class,并且容器中已经注册了dataSourceBean,就可以触发自动化配置,意思说我们只要在maven的项目中加入了mybatis所需要的若干依赖,就可以触发自动配置,但引入mybatis原生依赖的话,每集成一个功能都要去修改其自动化配置类,那就得不到开箱即用的效果了。所以SpringBoot为我们提供了统一的starter可以直接配置好相关的类,触发自动配置所需的依赖(mybatis)如下:

这里是截取的mybatis-spring-boot-starter的源码中pom.xml文件中所有依赖:
因为maven依赖的传递性,我们只要依赖starter就可以依赖到所有需要自动配置的类,实现开箱即用的功能。也体现出Springboot简化了Spring框架带来的大量XML配置以及复杂的依赖管理,让开发人员可以更加关注业务逻辑的开发。

